Мобильная подстанция 35-110 кВ
Мобильная модульная подстанция предназначена для
- оперативного снаоперативного снабжения электроэнергией при аварийных остановках основной подстанции (ПС);
- резервирования основного оборудования ПС в случае аварийных отключений;
- оперативного обеспечения электроэнергией новых объектов;
- обеспечения электроснабжения там, где строительство стационарных ПС не эффективно;
- временного увеличения мощности существующего объекта в пиковые нагрузки
Возможности
Мобильные ПС 110/35(20)(10)(6) кВ– Это мобильные модульные подстанции на шасси различной мощности. Их применение позволяет в кратчайшие сроки обеспечить электроэнергией потребителя в случае экстренного перебоя в электроснабжении, а также осуществить расширение существующих ПС в условиях плотной городской застройки.
Мобильные ПС предназначены для работы в одиночном режиме, в режиме работы двух и более трансформаторных подстанций, параллельной работы со стационарной подстанцией для обеспечения потребителей аварийным, временным или основным электропитанием различной категории надежности суммарной мощностью до 160 МВА.
основные Характеристики
| Напряжение на стороне ВН | 35 кВ |
| Напряжение на стороне НН | 6 кВ |
| Мощность транформатора | 10 МВА |
| Количество отходящих линий | 4 |
| Номинальный ток присоединений 6 кВ | 630 А |
| Количество модулей | 2 |
| Климатическое исполнение | У, УХЛ |
| Габариты Модуля 35 кВ, ДхШхВ | 16595*2555*4400 |
| Габариты Модуля 6 кВ, ДхШхВ | 15390*2555*4000 |
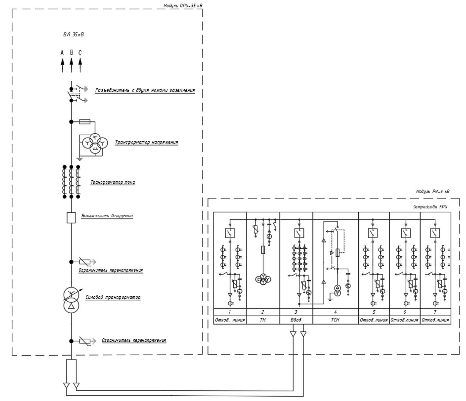
Главная электрическая схема ммпс
Устройство малогабаритного кру-6 кв

| Серия шкафов КРУ | "ПОЗИТРОН" |
| Условия обслуживания | одностороннее |
| Тип изоляции | воздушная |
| Ввод кабелей | снизу |
| Номинальное напряжение, кВ | 6,3 |
| Номинальный ток ввода, А | 1600 |
| Номинальный ток отходящих линий, А | до 630 |
| Ток отключения, кА | 20 |
| Количество отходящих линий | до 5 |
| Род тока | Переменный трехфазный |
| Частота переменного тока, Гц | 50 |
| Род тока и величина напряждения оперативных цепей, В | Постоянный, 220 |
| Степень защиты по ГОСТ 14254 | IP31 |
Конструкция
Мобильная подстанция выполнена в виде двух самостоятельных модулей с возможностью перевозки автомобильным транспортом на полуприцепах длиной 16 –17 м, шириной — 3 м. При производстве применяются самые современные материалы, низковольтное и высоковольтное оборудование ведущих производителей, а также технические решения, минимизирующие как вес, так и габариты подстанции.
Первый модуль. Модуль 110 кВ включает в себя КРУЭ 110 кВ (ячейка с элегазовым выключателем) и силовой трансформатор 110/10(6) кВ. Вес модуля составляет 62 тонны.
Второй модуль. Модуль 35(20)(10)(6) кВ представляет собой распределительное устройство и все необходимые системы управления и защиты. В модуле предусмотрены системы вентиляции, пожарной сигнализации и пожаротушения, кондиционирования и автоматического обогрева, освещения. Вес модуля составляет 29 тонн.
Общий вид модуля РУ-35 в рабочем положении
Устройства блока ОРУ-35 кВ

Конструкция блока ОРУ 35 кВ разработана для установки на мобильную платформу. Конфигурация блока позволяет выполнить установку всех требуемых по заданию аппаратов, а также элементов транспортного каркаса.
Общий вид модуля РУ-6КВ
Монтаж и эксплуатация
Мобильные ПС обладают высокой степенью заводской готовности. Все цепи уже расключены, на объекте требуется выполнить пуско-наладочные работы и подключить входящие и отходящие кабельные линии.
Соединение модулей РУ 35 кВ и РУ 6 кВ осуществляется силовыми кабельными перемычками заводской готовности, оконцованными высококачественными муфтами холодной усадки производства «3М». Применяемый в составе перемычек силовой кабель имеет холодостойкое исполнение.
Прокладка силовых и контрольных кабелей между модулями РУ 35 кВ и РУ 6 кВ выполняется по конструкциям лотковой трассы, входящим в комплект ММПС.
Техническими решениями предусмотрена возможность подключения ММПС к силовому стационарному трансформатору наземной установки. Данное решение реализовано посредством установки поворотной рамы на модуле РУ 35 кВ, а также переносом кабельной этажерки 6 кВ на землю со стороны модуля РУ 6 кВ и её установки на опорную конструкцию, входящую в комплект поставки ММПС.
Эксплуатация
- Ровное подготовленное основание.
- Высота над уровнем моря не более 2000 м.
- Верхнее значение относительной влажности воздуха – 80% при температуре +25° С
- Верхнее значение температуры окружающего воздуха – плюс 40°С
- Нижнее значение температуры окружающего воздуха – минус 5°С
- Окружающая среда – невзрывоопасная, не содержащая токопроводящей пыли, агресивных паров и газов, разрушающих изоляцию и металл.








